診所佈告欄 News & Events
提供給你最即時的診所資訊!

貼心提醒! 您可以先來電掛號
或利用本站網路掛號系統,以免久候
診所佈告欄 The most professional medical team to take care of people's health
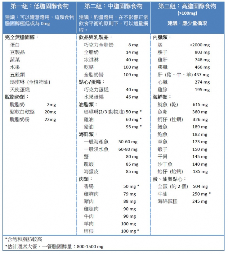
膽固醇是一種人體血脂肪的一種,其產生係自食物中獲得,以及人體自行合成,血脂肪過高是與心血管疾病(如冠狀動脈疾病,粥狀動脈)肥胖有關,血脂肪過高者應減少飲食中低膽固醇的食入量。
下表所列為100公克食物中所含膽固醇量,按含量的高低,分為三組。
.jpg)